Messages : 1.592
Sujets : 14
Inscription : 16/07/2019
enregistré
RE: Préampli et réglage de volume
1N4736
Ne pas acheter de jfet Ali, trop de risques de fake
Voir les offres du diyaudio store pour paires N/P
Et 12V, c'est pas énorme pour des mosfet ... préfèrent généralement des voltages plus élevés
TOUT · HOMME · CRÉE · SANS · LE · SAVOIR · COMME · IL · RESPIRE · MAIS · L'ARTISTE · SE · SENT · CRÉER · SON · ACTE · ENGAGE · TOUT · SON · ÊTRE · SA · PEINE · BIEN-AIMÉE · LE · FORTIFIE
Paul Valéry
Messages : 979
Sujets : 38
Inscription : 17/07/2011
enregistré
RE: Préampli et réglage de volume
(21/12/2023-20:09:55)RM8Kinoshita a écrit : 1N4736
Ne pas acheter de jfet Ali, trop de risques de fake
Voir les offres du diyaudio store pour paires N/P
Et 12V, c'est pas énorme pour des mosfet ... préfèrent généralement des voltages plus élevés 
C'est un risque parfaitement mesurée. Il est de 100%
Messages : 291
Sujets : 16
Inscription : 03/09/2019
enregistré
RE: Préampli et réglage de volume
Bonsoir à tous, PierreRa
La demande initiale a dérivé.
Je ne suis pas technicien, juste un diyeur,
Des relais Zettler AZ850(voir le sujet de JACQUESE) Preampli/Ampli/Casque.
Des relais Relpol RSM850 Polonais.
Des Omron existent aussi.
Tous en 50mΩ en résistance de contact, d’après les datasheets.
Pour souvenance, les relais REED/COMUS, c’est 150mΩ.
Du Hcf 4053/4052 à portes fet?
Après, la question initiale a dérivé sur les AOP…
Alors là, je pose une question :
Quelle différence entre la qualité d’un ne5534, un ne5532 fabriqué il y a 40.ans, et un/des Texas instruments d’aujourd’hui ?
Nous voudrions de vraies réponses.
Idem pour les relais.
Rappel: la question initiale de PierreRa,
Et non pas de dériver dans des joutes de commandes avec microprocesseurs, juste pour commander des relais ou portes fets.
Messages : 183
Sujets : 3
Inscription : 04/11/2022
enregistré
21/12/2023-21:53:39
RE: Préampli et réglage de volume
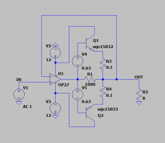
![[Image: mini2_23122109560226149118323452.png]](https://nsm09.casimages.com/img/2023/12/21//mini2_23122109560226149118323452.png)
Bonjour
Voici un schéma classique ultra simple d'un ampli en classe AB à gain 0dB. Jamais testé, mais en théorie çà fonctionne parfaitement, stable et des performances à la hauteur de l'AOP...
Messages : 291
Sujets : 16
Inscription : 03/09/2019
enregistré
RE: Préampli et réglage de volume
J’ai vu sur votre sujet, des conversations, qui n’apportent pas de réponses, en tant que Diyeur, mes compétences ont des limites.
Mais, aucune réponse qu’à l’AOP utilisable en entrée sélecteur, en sortie sélecteur.
Juste des joutes de techniciens que je respecte, mais qui n’apportent pas de solutions :
Du genre : un AOP bipolaire en entrée ? À FET? En sortie : de l’AOP bipolaire ?
Nos techniciens sont un peu avares.
Allez AOP! Du bipolaire en entrée et du bipolaire en sortie.
Messages : 183
Sujets : 3
Inscription : 04/11/2022
enregistré
RE: Préampli et réglage de volume
(21/12/2023-21:41:17)0110195656700 a écrit : Quelle différence entre la qualité d’un ne5534, un ne5532 fabriqué il y a 40.ans, et un/des Texas instruments d’aujourd’hui ?
Nous voudrions de vraies réponses.
Bonjour
Cette question a été traité des millions de fois. En synthèse: Les AOP hautes performances modernes font mieux en théorie que les bons vieux NE5532, mais aucune oreille humaine n'a jamais fait la différence.
Pour les relais, la question est un peu plus complexe, car cela dépend de ce qu'on veut en faire. La résistance de contact n'est pas le seul paramètre, il y en a bien d'autres plus importants! Pour router des petits signaux (faibles tensions faibles courants), le problème se simplifie. Je privilégie les contacts en alliage d'argent plaqué or. Et c'est assez courant, cette techno est maitrisée par de nombreux constructeurs.
Pour des tensions plus fortes et/ou des courants importants, alors là çà se complexifie, car il y a un phénomène d'arc électrique qui endommage à la longue le contact. Il y a des mesures préventives à prendre.
Cordialement
Messages : 183
Sujets : 3
Inscription : 04/11/2022
enregistré
RE: Préampli et réglage de volume
(21/12/2023-22:01:25)0110195656700 a écrit : J’ai vu sur votre sujet, des conversations, qui n’apportent pas de réponses, en tant que Diyeur, mes compétences ont des limites.
Mais, aucune réponse qu’à l’AOP utilisable en entrée sélecteur, en sortie sélecteur.
Juste des joutes de techniciens que je respecte, mais qui n’apportent pas de solutions :
Du genre : un AOP bipolaire en entrée ? À FET? En sortie : de l’AOP bipolaire ?
Nos techniciens sont un peu avares.
Allez AOP! Du bipolaire en entrée et du bipolaire en sortie.
Rebonjour
Les "techniciens" ont ceci comme limite, c'est qu'ils ne peuvent apporter des réponses précises qu'a des questions précises, et seulement dans leur domaine de compétences.
Si vous débutez dans le DIY, il faut lire la littérature pour avoir une culture générale sur ces sujets.
Je vous conseille les traités de Douglas Self, plusieurs tomes en anglais à se taper.
Cdt
Messages : 291
Sujets : 16
Inscription : 03/09/2019
enregistré
RE: Préampli et réglage de volume
(21/12/2023-22:12:58)Argo a écrit : (21/12/2023-21:41:17)0110195656700 a écrit : Quelle différence entre la qualité d’un ne5534, un ne5532 fabriqué il y a 40.ans, et un/des Texas instruments d’aujourd’hui ?
Nous voudrions de vraies réponses.
Bonjour
Cette question a été traité des millions de fois. En synthèse: Les AOP hautes performances modernes font mieux en théorie que les bons vieux NE5532, mais aucune oreille humaine n'a jamais fait la différence.
Pour les relais, la question est un peu plus complexe, car cela dépend de ce qu'on veut en faire. La résistance de contact n'est pas le seul paramètre, il y en a bien d'autres plus importants! Pour router des petits signaux (faibles tensions faibles courants), le problème se simplifie. Je privilégie les contacts en alliage d'argent plaqué or. Et c'est assez courant, cette techno est maitrisée par de nombreux constructeurs.
Pour des tensions plus fortes et/ou des courants importants, alors là çà se complexifie, car il y a un phénomène d'arc électrique qui endommage à la longue le contact. Il y a des mesures préventives à prendre.
Cordialement
Effectivement, il y’a relais et relais, je consois, du relais à contacts AG argent petits signaux, même si ces contacts s’oxydent, sont toujours conducteurs ,200.0000 opérations je ne sais pas.
On ne
M’a jamais fait croire qu’un Az850 ou rms850 ne seraient pas en capacité de faire passer… quelques …5mA.
Pour en revenir au sujet question de PierreRA,
Je pense que des schémas, seraient les bienvenus.
,
Messages : 291
Sujets : 16
Inscription : 03/09/2019
enregistré
RE: Préampli et réglage de volume
Câblage anciens étages preamplis vers amplis, tubes:
Câblage des AOP: même configuration :
On ne l’a pas inventé.
Messages : 291
Sujets : 16
Inscription : 03/09/2019
enregistré
RE: Préampli et réglage de volume
Je cherche un ancien synoptique des amplis et préamplificateurs à lampes, c’est du ETSF, RENÉ BESSON, j’ai ce livre ! Mais… l’architecture d’un préamplificateur vers ampli, dans l’ampli , c’est du signal faible vers… le pompage… du signal (du retour du signal amplifié avec son rebouclage au plus court vers la masse) et non pas vers le différentiel d’entrée. Vu que vous êtes en ligne RLIUNG, vous connaissez les cascades AOP, Lampes, impossible de faire photo, c’est acheté ST Quentin Radio, la littérature papier n’existe quasiment plus.
|